当前位置: 首页 > 学院新闻 > 学院公告 > 正文
VPN入口 | 一站式服务大厅
|

学院公告

当前位置: 首页 > 学院新闻 > 学院公告 > 正文
学院公告 行业动态 职教动态 学院动态 时政要闻 媒体聚焦 校报电子版 校友风采

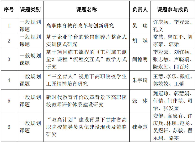
关于推荐申报甘肃省教育科学“十四五”规划2022年度课题的公示

日期:2022-05-04 来源:

根据《关于做好甘肃省教育科学“十四五”规划2022年度课题立项申报工作的通知》(甘教规划办〔2022〕3号)文件要求,经个人申请,学院审查,拟推荐“高职体育教育改革与创新研究”等6项课题申报甘肃省教育科学“十四五”规划2022年度课题,现予以公示。



公示期:2022年5月4日—2022年5月10日。

联系电话:纪检监察室0931-2394169

科技处0931-2391610

邮箱:gsjykjc@126.com


甘肃建筑职业技术学院

2022年5月4日

Copyright (C) 2018 甘肃建筑职业技术学院 版权所有 All Rights Reserved 陇ICP备18000338号-2 建议使用IE7以上浏览器浏览 甘公网安备 62010302000600号