当前位置: 首页 > 学院新闻 > 学院公告 > 正文
VPN入口 | 一站式服务大厅
|

学院公告

当前位置: 首页 > 学院新闻 > 学院公告 > 正文
学院公告 行业动态 职教动态 学院动态 时政要闻 媒体聚焦 校报电子版 校友风采

关于延期举行2022年甘肃省成人高考的公告

日期:2022-10-31 来源:


鉴于甘肃省新冠肺炎疫情态势变化,为保障广大考生和涉考工作人员生命安全和身体健康,经研究并报请省委省政府同意,报告教育部,决定将我省原定于2022年11月5-6日举行的全国成人高考延期,另行确定时间组织实施。本次考试报名继续有效,具体延考时间另行公布。

感谢广大考生朋友的理解支持!

特此公告。

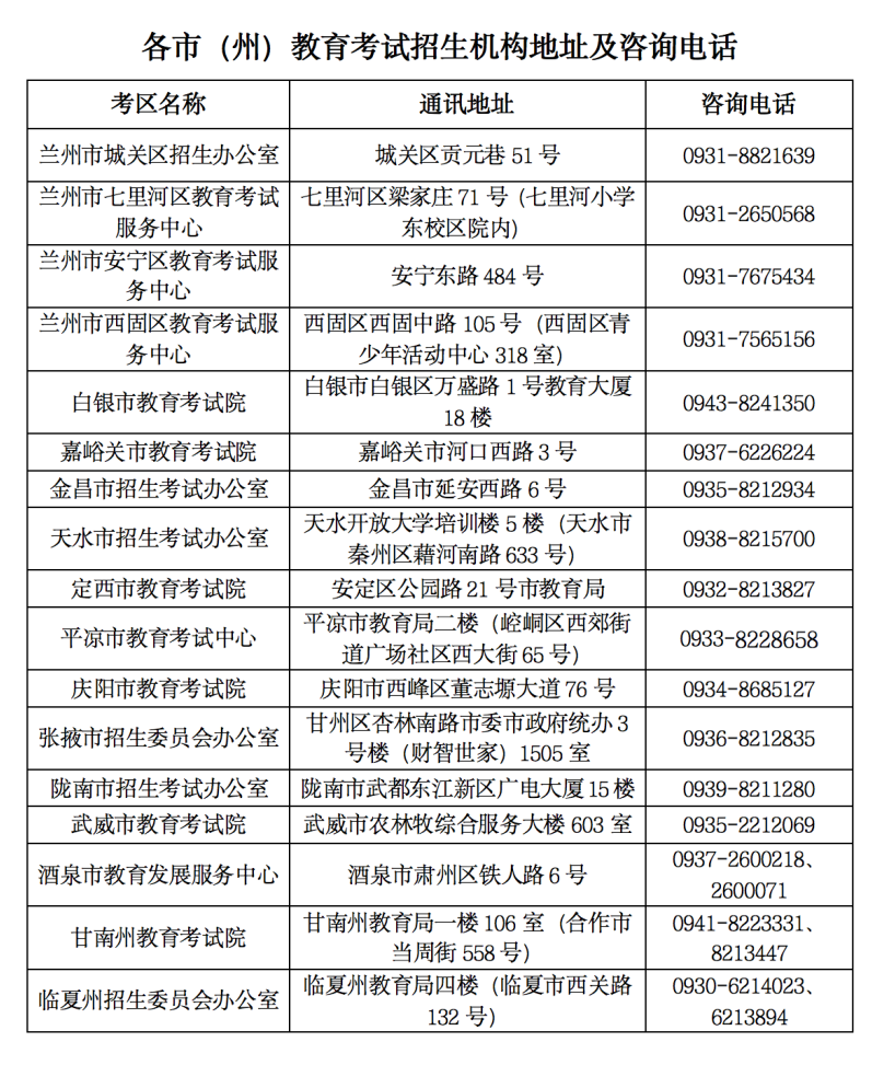
附件:各市(州)教育考试招生机构地址及咨询电话




甘肃省教育考试院

2022年10月31日

Copyright (C) 2018 甘肃建筑职业技术学院 版权所有 All Rights Reserved 陇ICP备18000338号-2 建议使用IE7以上浏览器浏览 甘公网安备 62010302000600号