当前位置: 首页 > 学院新闻 > 学院公告 > 正文
VPN入口 | 一站式服务大厅
|

学院公告

当前位置: 首页 > 学院新闻 > 学院公告 > 正文
学院公告 行业动态 职教动态 学院动态 时政要闻 媒体聚焦 校报电子版 校友风采

关于推荐甘肃省教育科学“十四五”规划2024年度“大学生职业规划与就业指导”专项课题的公示

日期:2024-03-14 来源:

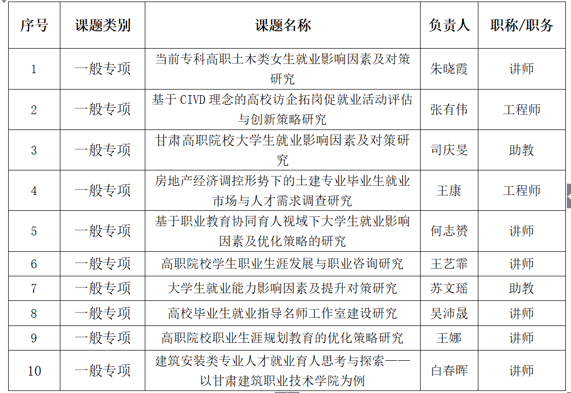
根据《关于组织开展甘肃省教育科学“十四五”规划2024年度“大学生职业规划与就业指导”专项课题立项申报工作的通知》(甘教规划办〔2024〕3号)文件要求,经个人申请,学院审查,拟推荐“当前专科高职土木类女生就业影响因素及对策研究”等10项课题申报甘肃省教育科学“十四五”规划2024年度“大学生职业规划与就业指导”专项课题,现予以公示。



公示期:2024年3月14日—3月20日。

联系电话:纪检监察室0931-2394169

       科技处0931-2391610

邮箱:gsjykjc@126.com


甘肃建筑职业技术学院

                                            2024年3月14日

Copyright (C) 2018 甘肃建筑职业技术学院 版权所有 All Rights Reserved 陇ICP备18000338号-2 建议使用IE7以上浏览器浏览 甘公网安备 62010302000600号